人事处
网站首页
部门概况
部门简介
岗位职责
联系方式
政策规章
人才引进
师资培养
人事管理
服务指南
人才引进
师资培养
人事管理
人才招聘
人才政策
招聘信息
下载中心
人才引进
师资培养
人事管理
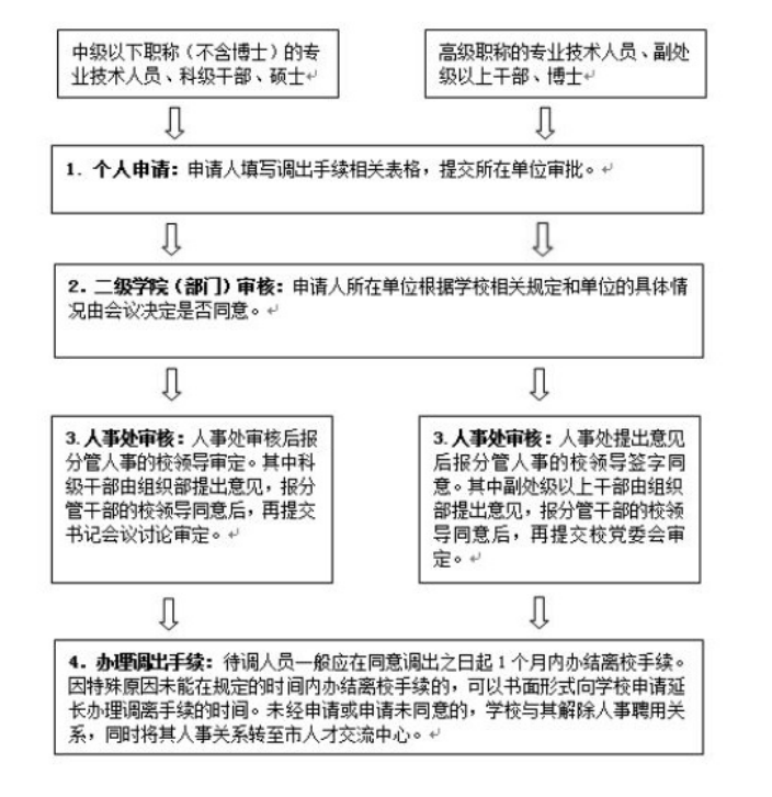
教职工离校手续办理流程
作者:
发布时间:2021-02-23
浏览次数:
630
相关材料:
1.
解除聘用关系申请表
①
(一式四份)
2.
辅导员离校审批
表
②
3.
科级以上干部离校审批表
③
4.
其他人员离校审批表
④